EN
网站首页
公司概况
企业简介
发展历程
公示公告
人才招聘
联系我们
新闻中心
公司新闻
集团要闻
媒体报道
行业动态
视频中心
全资子公司
庞源租赁
自贡天成
建设钢构
机械化
产品服务
建筑机械
筑路机械
钢结构
筑路承包
租赁服务
矿用机械
党建工作
宣传思想
组织工作
党风廉政
群团建设
企业文化
企业宣传片
员工天地
文化体系
企业荣誉
员工文苑
投资者关系
公司公告
股票信息
投资者联系
专题专栏
聚焦两会
学习贯彻习近平新时代中国特色社会主义思想主题教育
作风建设专项行动
学习宣传贯彻党的二十大精神
学习贯彻省十四次党代会精神
党史学习教育
十九届六中全会
普法教育
安全生产治本攻坚三年行动
党纪学习教育
深入学习贯彻党的二十届三中全会精神推动陕煤高质量发展
网站首页
公司概况
企业简介
发展历程
公示公告
人才招聘
联系我们
新闻中心
公司新闻
集团要闻
媒体报道
行业动态
视频中心
全资子公司
庞源租赁
自贡天成
建设钢构
机械化
产品服务
建筑机械
筑路机械
钢结构
筑路承包
租赁服务
矿用机械
党建工作
宣传思想
组织工作
党风廉政
群团建设
企业文化
企业宣传片
员工天地
文化体系
企业荣誉
员工文苑
投资者关系
公司公告
股票信息
投资者联系
专题专栏
聚焦两会
学习贯彻习近平新时代中国特色社会主义思想主题教育
作风建设专项行动
学习宣传贯彻党的二十大精神
学习贯彻省十四次党代会精神
党史学习教育
十九届六中全会
普法教育
安全生产治本攻坚三年行动
党纪学习教育
深入学习贯彻党的二十届三中全会精神推动陕煤高质量发展
网站首页
>
党建工作
宣传思想
组织工作
党风廉政
群团建设
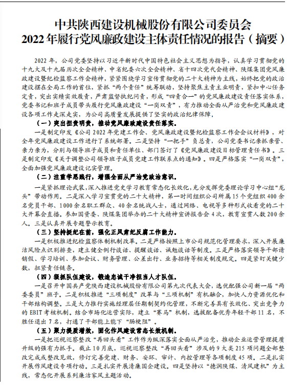
《清风建机》第30期
发布时间:2022-12-05 作者: 浏览量:5366
上一条:《清风建机》29期
下一条:《清风建机》第27期
星空体育·(StarSky Sports)官方网站-登录入口
|
开云网页版登录入口-开云(中国)
|
星空体育·(StarSky Sports)官方网站-登录入口
|
KY.COM-开云(中国)
|
星空体育(中国)官方网站-STAR SPORTS
|
九游体育(NineGame Sports)-官方网站-(中国)
|
华体会手机网页版登录入口-华体会(中国)
|
九州体育-九州中国有限公司
|
安博官方网站-安博(中国)
|